
中照资本 中照资产 中照基金
日前,发改委、农业部、国家林业局联合印发了《特色农产品优势区建设规划纲要》。规划纲要中提到,鼓励地方做大做强优势特色产业,争创特色农产品优势区,把地方土特产和小品种做成带动农民增收的大产业。纲要规划,到2020年,创建并认定300个左右国家级特优区。以下为具体内容:


特色农产品优势区建设规划纲要
2017年10月
一、背景与重大意义
我国陆海兼备,幅员辽阔,南北跨越多个热量带,东西跨越多个地形台阶,多种多样的气候和地貌类型适宜众多种类的农业生物类群生长发育。经过长期发展,各地涌现出一批具有独特品种、特殊品质、特定区域的特色农产品,达到了一定生产规模,在市场上享有较高的知名度。为了进一步优化特色农产品生产布局,做大做强优势特色农业产业,在今后一段时期内,大力推进特色农产品优势区建设,集中力量打造一批特色农产品生产优势区和产业发展聚集区,具有十分重要的意义。
(一)规划编制背景
新世纪以来,各地抓住农业结构调整的机遇,立足当地特色和资源优势,大力发展特色农业,取得了一定成效。但从总体上看,我国特色农业产业发展水平不高,市场竞争力不强,生产布局有待进一步优化,全国上规模、成体系的特色产业聚集区不多,难以满足日益增长的消费需求,对农民增收和区域经济发展的带动作用尚未充分发挥出来。《中共中央国务院关于深入推进农业供给侧结构性改革加快培育农业农村发展新动能的若干意见》(即2017年中央一号文件)提出,要做大做强优势特色产业,把地方土特产和小品种做成带动农民增收的大产业。文件明确要求,制定特色农产品优势区建设规划,建立评价标准和技术支撑体系,鼓励各地争创园艺产品、畜产品、水产品、林特产品等特色农产品优势区。为贯彻落实中央一号文件精神,发挥区域农业比较优势,加快形成国内外知名的特色农产品优势区,国家发展改革委、农业部、国家林业局会同科技部、财政部、国土资源部、环境保护部、水利部编制了本规划纲要,旨在引导各地创建特色农产品优势区,也为国家层面认定特色农产品优势区作指导,以此促进优化特色农产品生产布局,推进特色农业产业做大做强,提升特色农业产业发展绿色化、产业化、品牌化水平,增加农产品供给的多样性和有效性,实现农业提质增效和农民增收,增强农业的国际竞争力。
特色农产品优势区既要强调“特色”,更要突出“优势”。本规划纲要中,特色农产品归类为特色粮经作物、特色园艺产品、特色畜产品、特色水产品、林特产品五大类,特色农产品优势区(以下简称“特优区”),是指具有资源禀赋和比较优势,产出品质优良、特色鲜明的农产品,拥有较好产业基础和相对完善的产业链条、带动农民增收能力强的特色农产品产业聚集区。特优区主要在粮食生产功能区和重要农产品生产保护区(以下简称“两区”)之外创建,“两区”内个别具备传统优势、地理标志认证、较强市场竞争力和全国知名度的区域特色产品,也可创建特优区。
规划期限为2017-2020年。
(二)建设特优区的重大意义
建设特优区发展特色农产品产业,是顺应农业发展新趋势,培育农村发展新动能的重要内容,对推进农业现代化具有重大意义。
一是推进农业供给侧结构性改革的客观要求。深入推进农业供给侧结构性改革,要求不断优化农产品生产结构,着力推进农业提质增效。发展特色农产品,建设特优区,可以充分利用各地资源禀赋和独特的人文历史,发挥比较优势,极大丰富和优化我国农业结构,促进差异竞争、错位发展,引导特色农产品生产形成聚集区,吸引现代农业各项要素不断注入,加快形成科学合理的农业生产力布局,从整体上提高我国农业供给体系的质量和效率,满足国民多样化的消费需求。
二是推进农业绿色发展的有效途径。推进农业绿色发展,是贯彻新发展理念、加快农业现代化和可持续发展的重大举措。特色农产品多分布于资源环境较好区域,生产方式相对绿色,因其特色、优质而具有较高经济价值,生产主体提高产品品质、打造特色品牌的积极性高,发展绿色生产的基础较好。通过建设特优区,推广应用绿色生产方式,有序开发优质特色资源,增加绿色优质农产品和生态产品的供给,有利于打造资源利用更加节约高效、产地环境更加清洁、绿色供给能力更加突出的特色农产品生产基地,促进特色产业实现绿色发展。
三是促进农民增收、带动贫困地区发展的重要抓手。特色农产品生产大都属于劳动密集型产业,产品价值较高,对农民增收带动作用明显,是增加农民收入重要来源。通过建设特优区,发展适度规模生产和全产业链经营,能够有效扩大农村就业,拓宽农民增收渠道,让农民合理分享二三产业收益,把地方土特产和小品种做成带动农民持续增收的大产业。同时,我国特色农产品产区与贫困地区高度重合。根据农业部、国家林业局编制的相关特色农产品区域布局规划,特色农产品所涉及的区域覆盖国家扶贫重点县、集中连片特困区贫困县的94%,在一些山区县,农民来自优势特色种养殖收入占比达到60%以上。建设特优区,加快培育区域特色农业产业,有利于将产业扶贫落到实处,推动贫困地区特别是中西部贫困地区经济发展。
四是提高我国农业竞争力的必然选择。我国特色农产品在国际市场上具有一定竞争优势,是我国农产品出口的主力。2016年,在我国农产品贸易逆差达2500亿元的情况下,特色农产品仍然实现较大顺差,其中蔬菜920亿元、水产品730亿元、水果85亿元、茶叶98亿元。通过特优区建设,不断提高特色农产品品质,做大做强特色农产品品牌,可以将特色资源优势持续转化为现实的出口竞争优势,扩大出口,优化出口产品结构,提高我国农业的整体竞争力,更加广泛地参与国际农业竞争。
二、发展和建设基础
我国特色农产品资源丰富,通过多年发展和建设,已经形成了一些特色农产品生产聚集区,部分特色农产品在国内外市场上已有一定影响力,但整体规模不大、发展水平不高。推进特优区建设既有较好基础,也面临着新的机遇与挑战。
(一)特色农业产业发展具备一定基础
经过多年努力,我国特色农产品总量不断增加,质量不断提高,生产规模不断扩大,一批特色农产品产加销龙头企业快速成长,形式多样的农民合作组织和行业协会不断涌现,形成了众多特色鲜明、分工合理、协调发展的优势产业区,产生了许多知名品牌产品,极大带动了当地特色农业发展和市场拓展。据不完全统计,我国各类特色农产品产值达到5万亿元左右,约为我国农业总产值的50%,占据我国农业的“半壁江山”。一些产品形成了较强的市场影响力,创出了国际知名的大品牌,得到国内外广大消费者的广泛赞誉。
(二)特色农产品区域品牌建设初见成效
上世纪90年代以来,我国先后开展了无公害农产品、绿色食品、有机农产品、地理标志农产品认证工作,大量特色农产品获得“三品一标”认证。截至目前,全国累计有效使用绿色标志的企业9600家、产品2.3万个,绿色食品标准化生产基地1.7亿亩,有机农业示范基地总面积1000万亩,无公害农产品认证产品7.6万个,农产品地理标志2117个。“三品一标”区域品牌逐渐成为产品质量和信誉的重要象征,为特优区建设奠定了重要基础。
(三)优质特色农产品市场潜力巨大
当前,随着我国经济社会的发展,城乡居民消费结构持续升级,对农产品的营养功能、保健功能和优质、独特等个性化、多样化需求快速增加,丰富多样的特色农产品越来越得到消费者青睐。同时,城乡居民收入不断增长,对特色、优质农产品的价格承受能力明显提高,特色农产品市场呈现出购销两旺的态势。今后一段时期,大量特色农产品将逐渐从区域性消费向全国性消费转变,从少数群体消费向全民性消费转变,从季节性消费向全年性消费转变,特色农产品产业将成为我国农业发展的支柱产业。
(四)各方投资特色农业的积极性较高
我国经济发展进入新常态后,农业始终是投资领域的一片热土,特别是特色农业因产业开发程度相对较低、发展潜力大,得到社会各界的广泛关注。在我国大宗农产品供需相对稳定的背景下,地方政府把发展特色农业产业作为带动农民持续增收的重要抓手,引导农民积极调整生产结构,发展本地特色农产品生产。同时,大量社会资本进入特色农产品的生产、加工、仓储、物流、营销等各个环节,促进特色农业产业增值增效。在政府、新型经营主体和广大农户的合力推动下,特色农业产业逐步形成以投入促进发展、以发展吸引投入的良性循环。
(五)特优区建设面临的主要挑战
尽管我国特色农业产业已经取得了长足发展,特色产业布局已基本形成,但是形成大而强、特而强的特色优势区域并不多,已有特优区雏形的产业聚集区还存在以下不足和挑战。一是发展规模受限。与大宗农产品相比,特色农产品目标市场区域相对集中,产业发展规模难以做大。盲目扩大生产规模导致市场过度饱和、价格大幅下跌、产业效益急剧下降的案例多有发生。二是科技支撑能力不足。大部分高校及科研院所的研发重心在于大宗农产品,对特色农产品生产、加工、流通领域科技支撑不够,企业研发能力普遍不强。三是产业链条较短。加工业普遍以中小企业、家庭作坊为主,产品以“原字号”、初加工为主,精深加工、高附加值产品少。四是品牌建设和管理滞后。一些地方政府、企业和农民忽视“特色”的价值,对品牌认识不到位,区域品牌和企业品牌资源缺乏有效整合,普遍缺少对公用品牌的有效保护,滥用品牌、假冒产品的现象尤其突出,品牌作用未充分发挥。五是基础设施和配套产业发展滞后。很多特色农产品产区分布在丘陵、山区、高原等欠发达地区,农业基础设施保障程度不高,交通运输不便,鲜活产品外销困难,当地机械制造、产品包装、专用化肥农药、加工、仓储物流等配套产业发展难以满足特色农业产业发展的需求。
三、特优区建设的总体思路
(一)指导思想
以区域资源禀赋和产业比较优势为基础,以经济效益为中心,以农民增收为目的,完善标准体系,强化技术支撑,改进基础设施,加强品牌建设和主体培育,打造一批特色鲜明、优势聚集、产业融合、历史文化厚重、市场竞争力强的特色农产品优势区,促进优势特色农业产业做大做强,建立农民能够合理分享二三产业收益的长效机制,提高特色农产品的供给质量和市场竞争力,推动农业供给侧结构性改革,辐射带动农民持续增收。
(二)基本原则
1.坚持品质优先、绿色发展。严把农产品质量安全关,以质立足、以质创优,把特色农产品优势区打造成为优质安全农产品生产区。坚持资源节约,依托青山绿水发展绿色农产品,加强资源环境保护,推动形成保护与开发并重、生产与生态协调发展的绿色发展方式。
2.坚持市场导向、有序发展。瞄准市场消费需求,以市场带动创建,以创建促进发展,不断提升特色农业产业的竞争力。合理规划特优区的区域布局和产业规模,推进区域内产品结构、品种结构、经营结构的调整优化,保障特色农业产业健康持续发展。
3.坚持三产融合、农民增收。推进特色农产品生产“接二连三”,延长产业链,培育壮大新产业、新业态,与现代农业产业园、农业科技园区、农村产业融合发展示范园、特色村镇等建设有机结合,实现一二三产业深度融合和全链条增值。完善利益联结机制,让农民更多分享产业链增值收益。
4.坚持标准引领、科技支撑。因地制宜、因品施策建立生产标准和产品评价标准,对特色农产品生产、加工、仓储、流通等环节进行标准化管理,提高专业化发展水平。强化技术研发和推广体系,深化产学研融合,将特有品种、技术与工艺作为核心竞争力,提升特色农产品的科技含量。
5.坚持品牌号召、主体作为。培育区域公用品牌,鼓励发展企业品牌,完善品牌维护与保障机制,提升特优区品牌的市场知名度、美誉度,引导特色农产品品牌化发展,发挥新型农业经营主体在特优区建设中的核心作用,促进集群化发展,鼓励合作互惠和良性竞争。
6.坚持地方主抓、合力推进。各地要从区域经济发展实际出发,因地制宜编制规划,出台扶持政策措施,大力推进特优区建设。中央有关部门结合现有渠道予以积极支持,汇聚多方资源,形成凝心聚力的良好氛围,合力推进特色农业产业提档升级、做大做强。
(三)总体架构
我国特色农产品品种类型多、产业规模差异大、发展水平不一。为此,特优区创建必须因地制宜,因品施策,突出特色,突出优势,实行分级创建,分级认定,分级管理。综合考虑我国特色农产品特征、产业现状以及管理效率等因素,按照国家级特优区和省级特优区两级架构,分别创建、认定和管理。
国家级特优区:选择特色明显,对全国影响力大、辐射带动能力强、在国际国内市场具有竞争力、出口优势明显的特色农产品品种,确定重点区域。原则上以县(或市、区、垦区、林区,下同)为单位创建国家级特优区,鼓励产业发展水平相当、产业链条联系紧密的相邻县联合创建。按照先创建、后认定的程序,由国家有关部门负责制定国家级特优区的创建条件、认定标准与管理办法,成熟一批、认定一批。认定时坚持从严把关、宁缺毋滥,认定后实行动态管理,建立退出机制,确保国家级特优区名副其实。
省级特优区:各省(含自治区、直辖市,下同)结合自身实际,选择在省内影响力大、区域性竞争力强、在全国具有一定知名度的特色农产品品种,创建并认定省级特优区。各省要依据本规划纲要编制省级特优区规划,明确创建范围、创建条件和认定标准,制定相应的管理办法。各特优区建设要依据本规划纲要明确的内容,编制特优区发展建设规划或实施方案。
(四)建设目标
到2020年,围绕特色粮经作物、特色园艺产品、特色畜产品、特色水产品、林特产品五大类,创建并认定300个左右国家级特优区,区内形成以特色农产品生产、加工、流通、销售产业链为基础,集科技创新、休闲观光、配套农资生产和制造融合发展的特色农业产业集群,打造一批“中国第一、世界有名”的特色农产品优势区,培育特色品牌,增强绿色优质中高端特色农产品供给能力,丰富和满足城乡居民的餐桌,促进特色农产品出口,持续带动区域经济增长和农民增收。各省要积极推进省级特优区创建和认定工作。着力打造“全国知名、区域畅销”特色品牌。推动形成国家级、省级两级特优区体系,基本覆盖全国特色农产品主产区,以此为核心引领带动整个特色优势产业做大做强,逐步打造世界闻名的特色农业产业带,推动农业供给侧结构调整和农民增收。
四、特优区主要建设内容
创建特优区是一项系统工程,要在完善标准体系、强化技术支撑、改善基础设施、加强品牌建设、培育经营主体、强化利益联结等方面统筹推进,按照填平补齐的原则,重点建设和完善“三个基地”、“三个体系”和“一个机制”,构建产业链条相对完整、市场主体利益共享、抗市场风险能力强的特色农产品优势区。
(一)标准化生产基地
建设标准化生产示范基地,推进品种选择、生产过程、终端产品的标准化,把标准化生产示范基地建设成为原料供应基地、名特产品的第一车间,因地制宜发展休闲农业、观光农业,实现农旅互动、融合发展,提高特色农产品的产业化水平。
1.特色粮经标准化基地。加强农田水利等基础设施建设,根据生产需要,建设标准化生产田块、田间道路、排灌沟渠、水利和电力设备设施。推广特色粮经作物良种,加快品种改良与更新换代,提高良种覆盖率。集成组装绿色高产高效技术模式,推广物理防治和生物防治病虫害、测土配方施肥、节水灌溉、施用有机肥等技术。
2.特色园艺标准化基地。推进水、电、路、渠、土地平整等田间工程,温室大棚、集约化育苗、田头预冷等生产基础设施建设。应用防虫网、粘虫板、杀虫灯、性诱剂等绿色防控技术,集成避雨栽培、水肥一体化、有机肥替代化肥等绿色栽培模式。推广生物肥料等生态栽培技术。加强品种改良与更新换代。推行生产档案统一编制,详细记载农事操作。
3.特色畜禽标准化养殖场。建设特色畜禽标准化养殖圈舍、配备标准化饲养设备、环境控制设备。更新特色畜禽品种,淘汰生产能力低、经济效益差的品种。促进生产流程标准化,制定并实施科学规范的畜禽饲养管理规程,严格遵守饲料、饲料添加剂和兽药使用有关规定,生产过程实行信息化动态管理。促进防疫制度化,完善防疫设施,科学实施畜禽疫病综合防控措施,对病死畜禽实行无害化处理。建设养殖废弃物资源化利用设施装备。
4.特色水产标准化生产基地。推进养殖池塘标准化改造,推进工厂化循环水养殖、池塘工程化循环水养殖、外海深水网箱养殖、内陆环保型网箱养殖、滩涂养殖、筏式养殖和稻渔综合种养,完善循环用水、水质净化、废水资源化处理等设施设备。配备水质监控、疫病防控、质量检测装备,推广物联网技术和相关设施设备建设。完善养殖管理制度,细化养殖设施设备管理、水产品生产记录、投入品使用记录和安全使用、病害防控、养殖废水处理、水产品质量安全自检等制度规范等。
5.林特产品标准化生产基地。实施整地、土壤改良和培肥,加快品种改良、栽植,推进抚育管护改造等。建设灌溉与排水、输配电、道路、管护房、围栏、标识牌、有害生物防控、森林防火等基础设施。推进标准化生产技术,鼓励适度采用大苗、大穴、大肥建设,加强抚育管理,促进较快成林。
(二)加工基地
根据不同区域、不同产业的发展情况,因地制宜,以发展具有地方和民族特点的特色农产品产地初加工和精深加工为重点,积极整合和规范发展各类农产品加工产业集聚园区,加快实现加工园区化、园区产业化、产业集聚化,最大限度挖掘特色农产品的增值潜力。
1.特色农产品产地初加工。支持农户和农民合作社改善储藏、保鲜、烘干、清选分级、包装等设施装备条件,促进商品化处理,减少产后损失。积极推广适用技术,因地制宜建设初加工设施,提升农产品初加工水平。
2.特色农产品精深加工。科学集成应用生物、工程、环保、信息等技术发展特色农产品精深加工,推动非热加工、新型杀菌、高效分离、节能干燥、清洁生产等新技术在农产品加工领域的应用,提升特色农产品利用的便利度和效率。积极开发以特色农产品为原料的功能性食品。
3.特色农副产品及加工副产物综合循环利用。推动特色农产品及其加工副产物循环利用、全值利用、梯次利用,采取先进的提取、分离与制备技术,集中建立副产物收集、运输和处理渠道,加快推进秸秆、油料饼粕、果蔬皮渣、畜禽皮毛骨血、水产品皮骨内脏等副产物综合利用,开发新能源、新材料、新产品等,不断挖掘农产品加工潜力、提升增值空间。
(三)仓储物流基地
在现有农产品流通体系的基础上,因地制宜依托公路网、铁路网、新增支线机场、电商企业布局,完善仓储物流设施,不断提高特色农产品流通效率。
1.产地收储设施。在充分利用现有收储设施的基础上,在产地就近建设预选分级、加工配送、包装仓储等基础设施,完善收购网点,配套建设仓储、物流、冷链设施。根据本地现有集散基础,规范建设一批田头市场。鼓励各大农产品电商平台在产地建设电商服务站点。
2.产地批发市场。建设完善专业批发市场,推动现有产地批发市场转型升级,完善标准化交易专区、集配中心、冷藏冷冻、电子结算、检验检测等设施设备,加强废弃物循环利用与处理、安全监控等设施建设,提升农产品批发市场综合服务功能。
3.冷链物流体系。加强分级、包装、预冷等设施建设,提高商品化处理能力。发展保温、冷藏运输,稳定商品质量、减少损耗。完善冷链配送设施建设,发展具有集中采购、跨区域配送能力的现代化配送中心。
(四)科技支撑体系
把新品种培育和技术创新作为提升特色农产品市场竞争力的战略措施,加大特色农产品品种资源保护等基础工作,加强新品种培育和提纯复壮,完善良种繁育体系和科技支撑体系。
1.新品种培育与良种繁育。加强特色农产品品种资源基因原生地保护,收集名、特、优、稀农产品品种资源,加大野生资源的驯化和品种创新工作力度。持续培育特色农产品新品种,进行品种提纯、复壮,保持和改良特色农产品的优良品质特性。根据特色农产品良种需求,建设和布局良种繁育基地,发展多种形式的良种生产供应体系,大幅度提高良种覆盖率。
2.生产与加工技术创新。依靠企业、高校及科研院所、新型经营主体等,重点解决特色种养技术、专用农资、专用机械、病虫害防治、疫病防控、储藏保鲜等关键问题。支持果品、蔬菜、茶叶、菌类、道地药材、水产品等营养功能成分提取技术研究,开发营养均衡、养生保健的加工食品。开展精深加工技术和信息化、智能化、工程化装备研发,提高关键装备国产化水平。
3.生产技术培训与推广。充分发挥农业技术(畜牧、水产)推广体系优势,采取田间指导和集中授课的方式,对农户加强特色农产品生产指导,通过网络、手机APP等方式强化与农户的沟通反馈,及时对新技术、新品种生产效果进行收集,有计划、分层次的向农户传授新技术、新技能。加强科技示范,培育示范农户、树立示范基地,通过鲜活的例子带动农户掌握和推广运用新技术,提高生产效率和产品品质。
(五)品牌建设与市场营销体系
遵循品牌发展规律,充分发挥品牌引领作用,重点抓好“创新、品质、管理、诚信”等重点环节,完善市场营销体系,提高特色农业品牌的知名度和美誉度,扩大消费市场容量,不断提升产业效益。
1.特色品牌培育。支持绿色食品、有机农产品、地理标志农产品和森林生态标志产品等的申请认证和扩展。依托特优区创建,加强传统品牌的整合,集中建设一批叫得响、有影响的区域公用品牌作为特优区的“地域名片”,提升管理服务能力,培育和扩大消费市场,实现优势优质、优质优价。紧盯市场需求,坚持消费导向,擦亮老品牌,塑强新品牌,努力打造一批国际知名的企业品牌。运用地域差异、品种特性,创建一批具有文化底蕴、鲜明地域特征“小而美”的特色农产品品牌。做好品牌宣传推介,充分利用各种媒体媒介做好形象公关,讲好品牌故事,传播品牌价值,扩大品牌的影响力和传播力。
2.品牌管理与保护。切实提升品牌管理水平,建立特色品牌目录制度,优化品牌标识,建立区域公用品牌的授权使用机制和品牌危机预警、风险规避和紧急事件应对机制。构建完善品牌保护体系,实时监控、评估品牌状态,综合运用协商、舆论、法律等手段打击各种冒用、滥用公用品牌行为。确保诚信合法经营,以树立“百年品牌”、打造“百年企业”为目标,营造良好品牌建设环境。
3.市场营销体系。立足特色产业发展实际,借助农产品博览会、农贸会、展销会等渠道,充分利用电商平台、线上线下融合、“互联网+”等各种新兴手段,灵活运用拍卖交易、期货交易等方式,加强特色农产品市场营销,扩大特色农产品市场占有率。支持新型经营主体发展特色农产品的物流运输、快递配送,开展“农批对接”、“农超对接”、“农社对接”、“农校对接”等各种形式的产销对接,以委托生产、订单农业等形式形成长期稳定的产销关系。
(六)质量控制体系
质量是特色农产品的生命线。通过加强质量控制体系建设,确保特色农产品高品质与质量安全,控制产业发展风险,促进特色农产品品牌创建和特色产业持续发展。
1.生产和产品标准体系。按照与国家、国际标准接轨的要求,完善特色农产品标准体系,形成从生产、加工、仓储、物流等系列标准,加强标准的贯彻落实,做到有标必依,组织标准化生产技术和管理措施的示范推广。推行产地标识管理、产品条码制度,做到质量有标准、过程有规范、销售有标志、市场有监测。
2.投入品和产品检测能力建设。加强确保农产品质量安全的实验室、检验监测设备等基础设施建设。定期对特优区内特色农产品生产资料监督检查,确保特色农产品生产投入品的安全。加强特色农产品检测机构建设和人员培训,在农产品质检机构完善的区域增加特色农产品检测业务,重点加强检测人员培训,提高业务水平。
3.产品追溯和质量监管体系。运用互联网和大数据等技术,搭建信息化追溯平台,统一追溯模式、统一业务流程、统一编码规则、统一信息采集,实现对特色农产品生产投入品、生产过程、流通过程进行全程追溯,规范生产经营行为。加强对特优区内特色农产品质量的监督抽查,突出产地环境监控、投入品监管、生产技术规范、市场准入、市场监测等关键环节,构建从田间到餐桌全程控制、运转高效、反应迅速的特色农产品质量管理体系。
(七)建设和运行机制
按照政府支持、企业运营的基本原则,处理好政府与各类市场主体的关系,形成分工明确、各司其职的体制机制。特优区所在地的地方政府及行业主管部门作为创建主体,要根据地区实际,科学确定特色优势品种和重点区域,组织申报创建特优区,加强对特优区建设的指导、服务和监督,加大对特优区建设的支持力度。要强化特优区公用品牌的管理,维护品牌的权威性,提升品牌价值。特优区内各类龙头企业、合作社、家庭农场、种养大户等是自主经营的市场主体,按照市场化原则开展生产经营。鼓励新型经营主体发展特色农产品标准化生产,提升生产技术和产品品质,采用资源节约型、环境友好型生产模式,推动特优区可持续发展。引导特优区内新型经营主体与农民建立合理、长期、稳定的利益联结机制,带动特优区内农民持续增收,保障农民合理分享产业发展收益。
五、国家级特优区的重点品种与布局
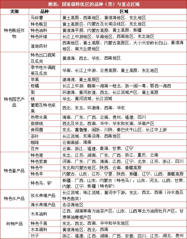
我国特色农产品种类多、产业发展不均衡、市场需求差异大。为突出国家级特优区的辐射带动作用,统筹考虑农业资源禀赋、环境承载力、产业基础及发展潜力等,按照既要强调“特色”、更要突出“优势”的原则,聚焦发展五大类特色农产品中的29个重点品种(类)。其中,对生产规模比较大、区域分布广、带动农户多的,选择具体品种创建,包括马铃薯、苹果、茶叶等;对单个品种产业规模小、产品功能相似、适生区域相近的,按多个品种归类创建,包括特色粮豆、道地药材、食用菌等;由于特殊的生产销售模式,难以细分品种的,按照生产销售模式创建,包括特色出口蔬菜及瓜类、季节性调运大宗蔬菜及瓜类等(全国特优区创建重点品种及区域见附表)。省级特优区不局限于这29个品种(类),可根据本地实际,自行选择创建品种,确定创建区域。
(一)特色粮经作物
积极创建马铃薯、特色粮豆、特色油料、特色纤维、道地药材特优区。马铃薯重点推进加工产品多元化,延长产业链,着重加强种薯基地建设、种薯资源管理,推广绿色高产高效栽培技术,大力发展马铃薯加工业。特色粮豆突出其品质优良、营养丰富的特征,加快功能性食品开发,促进出口,着重加强品种选育,推广绿色高产高效栽培技术,加强加工出口基地建设和品牌建设。特色油料突出其油用性,兼顾多种休闲营养食品开发,着重加强高产高油品种培育,推广绿色高产高效栽培技术,推进加工品开发和品牌培育。蚕茧、麻类等特色纤维突出其历史传承价值,重铸“丝绸之路”辉煌,着重加强优质品种选育和推广、标准化生产基地建设、加工设备研制、副产品综合利用。道地药材突出为中医药事业传承发展提供物质基础,加强道地药材的保护,建立种质资源保护体系,推动道地药材区域化、规范化、生态化生产,规范栽培和加工,推进原产地认证,建设现代生产物流体系。
(二)特色园艺产品
积极创建特色出口蔬菜及瓜类、季节性外调大宗蔬菜及瓜类、苹果、柑橘、梨、桃、葡萄、热带水果、猕猴桃、食用菌、茶叶、咖啡、花卉特优区。特色出口蔬菜及瓜类突出提升产品国际竞争优势,带动区域经济发展,着重加强良种繁育和推广、质量标准体系建设、采后处理和深加工。季节性外调大宗蔬菜及瓜类突出利用不同区域自然资源优势,满足各地淡季瓜菜需求,形成错位竞争,着重加强标准化瓜菜基地、产地批发市场和冷链物流设施建设。苹果突出提升生产技术水平,完善市场营销和生产合作组织,延长产业链条,着重加强标准化果园、采后处理、仓储物流和精深加工等设施建设。柑橘突出发展轻简绿色栽培技术,拓展鲜果加工业,着重加强能适应机械化、高产优质和多抗品种的推广,病虫害绿色防控、标准化果园建设、加工产品开发、培育知名品牌。梨突出提升品种品质,强化市场营销和产品加工,着重加强品种保护、推广省力化和优质化栽培技术、提升采后分级包装和商品化处理能力。桃突出发展早晚熟品种,提升产品均衡上市能力,着重发挥各产区优势,调整优化内部品种结构,开发低糖、高酸等差别化、个性化品种,推行标准化、绿色生产,延长产业链条。葡萄及特色浆果突出品种品质的提升,适应市场需求,扩大出口,着重加强无核、优质、抗病、耐储运品种培育,推广农艺农机结合的轻简化栽培技术,采后商品化处理,推进葡萄及特色浆果的精深加工。热带水果突出产品的多元化开发,加强市场营销和产品商品化处理,着重加强品种改良、标准化种植、产后处理、贮藏保鲜和精深加工,打造热带水果全产业链。猕猴桃突出提升产品品质,培育知名品牌,拓展国际市场,着重加强良种繁育基地建设和高标准核心示范基地建设,发展果品采后商品化的初加工业、果品精深加工业。食用菌突出优质新品种的开发驯化和标准化生产,提升产品效益,着重加强食用菌菌种繁育基地建设和设施升级,提升产品质量,开发多样性产品和市场。茶叶突出国际高端市场的开拓,提升出口产品竞争力,着重加强茶树品种改良、提高茶园机械化水平,标准化生产基地建设、初制茶厂改造与加工环境整治,打造区域公用品牌。咖啡突出产品品质提升,扩大生产规模和技术水平,着重加强优质咖啡豆原料基地、精加工生产基地和市场营销体系建设,培育咖啡知名品牌,提升产业国际市场竞争力与影响力。花卉突出新品种的开发培育,加强国际市场的开发,着重加强品种创新、栽培与繁殖技术研发、专利申请和保护、完善鲜切花行业标准、市场体系和花卉供销网络建设。
(三)特色畜产品
积极创建特色猪、特色家禽、特色牛、特色羊、特色马驴特优区。特色猪突出提升特色品种的经济价值,推进特色产品及副产品精深加工业发展,着重加强地方猪品种保护和开发利用,加快品种改良创新,提升产品品质,加快市场培育,进一步推进产业发展。特色家禽突出强化生产模式和生产技术提升,着重加强特色品种保护,推进标准化生产,区域性公用品牌建设,构建产品加工和冷链物流配送体系,提升产业化水平。特色牛突出开发地方牛品种高档牛肉和牛肉制品,促进特色产品加工业发展,着重加强品种繁育,推广标准化规模养殖,推行精细分割和精深加工,打造优质安全绿色的牛肉品牌。特色羊突出提升个体繁殖性能和产肉、产毛(绒)和羊毛(绒)品质,推广适度放牧和舍饲相结合的养殖技术,保护草地,缓解草畜矛盾,着重加强品种保护和改良,发展标准化规模养殖,培育和推广特色品牌。特色马、驴突出优良品种选育,发展特色产品精深加工业,特色马、驴优势区着重加强马和驴品种繁育体系建设,推行标准化规模养殖,稳定基础母畜存栏,逐步扩大生产能力,培育和推广特色品牌。
(四)特色水产品
积极创建淡水养殖产品和海水养殖产品特优区。淡水养殖产品突出提升病害监测防控水平,提高水产品品质,着重加强水产种质资源保护,推进生态健康养殖,推动淡水养殖产品深加工,延长产业链,提升价值链。海水养殖产品突出扶持养殖和加工龙头企业,提高养殖加工比例与产业化水平,着重加强水产种质资源保护,发展工厂化循环水养殖、海洋牧场和深水抗风浪网箱养殖,推进海水养殖产品深加工,推动一二三产业融合发展。
(五)林特产品
积极创建木本油料、特色干果、木本调料、竹子特优区。木本油料突出提升良种化水平,优化品种结构,强化生产能力建设,着重形成相对完备的木本油料类产、供、销产业链条,提高副产品的综合利用。特色干果突出生产能力提升,加强优质高附加值的特色产品开发和精深加工,扶持产业龙头企业发展,着重加强良种繁育与优良品种鉴选,加强基地建设,推进生产技术与产品的标准化,开发优质特色果品系列产品,培育一批名牌产品,加强特色果品质量安全管理。木本调料突出特色产品的标准化生产,强化产品开发和市场营销,提升产品附加值,拓展国际市场,着重加强良种繁育和推广,以加工企业为龙头带动产业发展,实现木本调料标准化生产,开发系列特色木本调料产品,做精做强名牌产品。竹子突出加强产品精深加工业的发展,扩大竹产品市场,着重是提升竹林经营水平,促进原竹和竹笋产量质量双增长,增加竹产业直接就业人数,提高竹资源综合利用率,促进一二三产业融合发展。

六、国家级特优区的管理
国家级特优区按照先创建、后认定的程序,突出“特色”和“优势”,在具备创建条件的基础上,通过深入创建达到认定标准,授予相应称号,同时纳入常态化监督与管理。
(一)国家级特优区创建条件
国家级特优区创建应具备以下基本条件:符合国家有关部门明确的创建认定标准,具有独特的生态条件和资源禀赋,品种特色鲜明、生产技术或加工工艺独特,有一定的生产传统;建立了质量安全保障体系,产品品质优良;产品品牌具有较好的知名度和美誉度,形成了区域公用品牌;特色农产品产值达到一定规模,有一定数量的新型经营主体,生产组织化、标准化程度高,产业链条相对完整,加工、流通环节基本齐备,相关产业产值占当地农业总产值的比重高;技术支撑有力,品种和关键技术研发方面有持续投入,与相关高校及科研院所建立合作机制,初步建立了特色产业的标准体系;带动农民增收作用明显,农民能从分享产业增值收益;采用绿色生态的特色农业生产方式,农业废弃物资源化利用率及林业剩余物综合利用率较高。
(二)国家级特优区认定标准
国家级特优区创建单位通过创建补齐短板,需在资源禀赋、产业发展、科技支撑、质量控制、品牌建设、利益联结、绿色发展、管理保障等八个方面达到要求。
——资源禀赋方面。特优区具有优越的特色农产品种质资源和优良的生态环境,生产相对集中连片。特优区建设规模和布局与环境承载能力相匹配。
——产业发展方面。特色农产品产业规模居全国前列,标准化水平高,产业链条完整,建立了从种苗供应、生产加工、仓储物流、营销推介等关键环节的产业配套服务体系,一二三产业融合发展效果显著。具有以特色主导品种生产经营为主要业务的国家级、省级农业产业化龙头企业(含林业重点龙头企业)、农民合作社示范社等。
——科技支撑方面。特色主导产业技术研发和推广体系稳定高效、成果显著,良种覆盖率高。特色农产品生产、加工、流通等标准齐全。
——质量控制方面。特优区构建了严格高效的特色农产品质量安全管控机制,实现特色农产品生产、加工、流通全程可监控、风险可评估、事件可处置。近3年,没有发生农产品质量安全事件。
——品牌建设方面。特色主导产品获得地理标志认证或有较长的种养历史,建立了特色农产品区域公用品牌创建、发展、监管和保护制度,品牌特色农产品市场规模大、收益高,品牌影响力和知名度不断提升。
——利益联结方面。龙头企业、合作社和农户等市场主体间构建了股份合作、二次返利、委托生产、订单生产等稳定的利益联结机制,各市场主体能公平的分享特色农产品产业发展成果。
——绿色发展方面。绿色生态防治技术、清洁化生产技术和农业资源循环利用模式广泛应用,农业投入品管理制度健全,废弃物资源化利用率高,特色农产品区域生态环境得到有效保护。
——管理保障方面。成立特色产业的管理机构,制定规章制度,印发区域特色产业发展规划,出台相关扶持政策,并将特色主导产业发展纳入政府年度绩效考核目标。
(三)国家级特优区的申报与认定
农业部、国家林业局会同国家有关部门组织成立特优区认定专家委员会,针对特色粮经作物、特色园艺产品、特色畜产品、特色水产品、林特产品5大类特色农产品,明确创建条件,制定认定标准,定期组织申报和开展认定工作。对脱贫攻坚任务重、带动农民增收效果突出的中西部地区和贫困地区予以倾斜支持,创建条件和认定标准可以适当放宽。
省级主管部门按照本规划确定的品种和重点区域,组织符合条件的县创建国家级特优区,编制申报材料。对于一个区域内有多个符合创建条件的县,可以联合申报。对于符合多个品种区域布局的县,按照先主后辅的原则进行申报,每个县申报的主导品种不超过2个。省级主管部门审核各创建单位的申报材料后,报送国家有关部门。特优区认定专家委员会对申报材料进行评估,符合认定标准的,直接认定为国家级特优区,给予“中国特色农产品优势区”称号并授牌,区域内经评估授权的经营主体生产的指定特色农产品可以使用该称号,对进一步做强产业、塑强品牌、提升国际影响力予以支持。经评估认定,对符合创建条件、尚未达到认定标准的,对产业发展的关键环节和短板领域予以支持,在达到认定标准后,再认定为国家级特优区,给予“中国特色农产品优势区”称号并授牌。
(四)国家级特优区的监管与考核
国家级特优区实行“动态管理、能进能退”的管理机制。农业部、国家林业局负责制定国家级特优区的管理和考核办法。省级农业、林业部门负责对本省(区、市)国家级特优区的运行情况进行跟踪与监管。农业部、国家林业局负责组织对国家级特优区的考核工作,会同地方相关部门每两年考评一次。对考评不达标的特优区,撤销“中国特色农产品优势区”称号并摘牌,并通过传统媒体和新媒体上予以公告,摘牌期间区域内经营主体不得再使用该称号。对特色主导产业非农化严重,特色品牌使用特别混乱,发生严重侵犯农民利益、重大生态环境破坏、重大生产安全和质量安全事件等情形的国家级特优区,直接撤销“中国特色农产品优势区”称号。被撤销“中国特色农产品优势区”称号的国家级特优区,3年内不得再次申报。
七、保障措施
(一)加强组织领导
各地要高度重视,将推动特色农业产业发展和争创特优区作为发展农业、造福农村、富裕农民的一项重要工作,加强协调,抓好落实。各省(区、市)要统筹推进国家级特优区的创建与申报、省级特优区的创建与认定工作。各地要成立政府负责同志牵头、行业部门具体落实、相关部门支持配合的组织协调机制,编制特优区发展建设规划或实施方案,制定特优区管理细则,出台相关配套政策,加大对特优区建设的支持。要积极引导特优区内的各类企业、农民合作社、家庭农场和普通农户充分参与特优区创建工作,形成高位推动、上下联合、多方共建的创建机制。
(二)加大政策支持
1.加大对特优区建设的投入。建立健全与事权和责任相适应的财政资金投入保障机制。鼓励地方按照政策规定整合相关涉农资金,集中力量支持特色产业发展的关键领域、关键环节、关键区域,完善产业链条,补短板、强优势。鼓励各省充分利用已有的相关投资基金,引导社会资本加大投入,重点支持特优区建设和特色产业发展。以特优区为重点,打造优势特色农业产业集群,大力实施优势特色农业提质增效行动和森林生态标志产品建设工程。
2.创新特色产业金融政策。鼓励开发性金融、政策性金融结合职能定位,在业务范围内对特优区内基础设施建设予以支持,鼓励商业银行针对特优区内新型经营主体开发低息、中长期贷款产品,对授权使用“中国特色农产品优势区”称号的企业予以增信。鼓励地方设立风险补偿基金、担保基金,为特优区内的龙头企业提供融资服务。将特色农产品纳入地方农业保险支持范围,探索开展特色农产品生产收入保险试点。
3.完善特优区用地政策。特优区内用于特色产业发展的生产设施、附属设施和配套设施用地,符合国家有关规定的按设施农用地管理。特优区各县(市、区、旗)根据实际情况,将年度新增建设用地计划指标优先用于特优区内特色主导产品的加工、仓储、物流等设施建设,并优先审批。
(三)完善支撑体系
1.培育新型经营主体。落实国家关于支持新型农业经营主体发展的财政税收、项目支持、用地、金融、保险等政策。在特优区内,重点鼓励、扶持和引导一批从事特色农业产业的新型经营主体和服务主体,带动普通农户连片种植、规模饲养,提供专业服务和生产托管等全程化服务。培育壮大农业产业化龙头企业,支持优势企业通过兼并收购、联合重组及合资合作等方式,整合中小企业。发挥龙头企业的资金、技术、品牌和管理优势,鼓励有实力的企业跨区域组建产业协会、产业联盟和产销集团,形成资源集中、生产集群、营销集约的格局。深入推进示范家庭农场、农民合作社示范社、产业化示范基地、农业示范服务组织创建,发挥示范带动作用。
2.强化技术研发推广。落实新修订的《种子法》,做好特色农产品品种登记和保护,鼓励科研机构和企业开展新品种的引进和选育。国家现代农业产业技术体系要加强对特色农产品的技术研发,通过国家科技计划加强对特色农产品的科技支持。整合国家和地方高校及科研院所的力量,加强基础性、公益性科研和共性技术、关键技术攻关。促进高校及科研院所与特优区生产经营主体共建技术创新平台,加快成果转化应用,面向市场需求合作开发新产品。
3.完善标准体系。实施特色农产品生产标准制定和提升行动,突出优质、安全、绿色导向,涵盖特色农产品生产的产前、产中、产后各个环节,加快制修订一批与特优区内特色主导产品相关的标准。特优区要率先执行国家标准,鼓励企业制订和完善企业标准。优先实施农业标准化战略,加强国际标准的跟踪、研究和转化,推动与国际标准的接轨。鼓励新型经营主体实行标准化生产,带动标准化生产进村入户。
4.着力强化人才建设。加强农村实用人才带头人、现代青年农场主和新型农业经营主体带头人培训工作。通过新型职业农民培育工作,充分利用农业广播电视学校培训力量,提升特优区内生产者的科学生产、绿色生产观念,提高生产者科技素质、管理水平和经营能力。在特优区内,建立创业就业服务平台,引导有志投身特色农业产业建设的农村青年、返乡农民工、农村大中专毕业生创办领办家庭农场、农民合作社和农业企业(含林业企业),为特色农业发展注入“新鲜血液”,提升发展活力。
(四)维护公平竞争
根据特色农产品市场监管特点,完善市场监管法律法规体系,加强市场监管和执法力度,维护公平公正的市场环境和良好的市场秩序。严厉打击不符合强制性标准、掺杂掺假、以假充真、以次充好等违法行为,加大对囤积居奇、串谋涨价等价格违法行为惩处力度,维护特色农产品市场正常运行秩序。将假冒、故意侵犯特优区公用品牌商标行为纳入全国信用信息共享平台和国家企业信用信息公示系统,加大失信惩戒力度。落实产品质量法、消费者权益保护法等法律法规,健全消费者权益保障机制,加大对虚假宣传、违法广告的整治力度,加强特色农产品的抽查检验力度,提高企业违法侵权成本。整合特色农产品市场信息资源,建立健全特优区和特色农产品市场信息平台,定期发布市场、生产、加工、科技和政策法规等相关信息,对特色农产品供求形势开展风险监测与预警,促进特色产业持续健康发展。
(五)加强宣传推广
认真总结各地创建特优区的好经验好做法,建立交流平台,注重典型带动,推广先进经验,扩大社会影响,为特优区创建工作营造良好的发展氛围。充分利用报刊、广播、电视等传统宣传途径,灵活运用物联网、大数据、互联网等现代信息技术,实现传统媒体和新媒体的有机融合,全方位、多角度、立体化地宣传特优区创建工作,提升特优区的知晓率、美誉度。加大对“中国特色农产品优势区”品牌的宣传和推介力度,推进在各大电商开辟特优区品牌专栏,每年开展各种类型的品牌宣传推介活动,鼓励各类特优区品牌参加国内外的展览展示和推选评比,扩大宣传范围,提升品牌价值,逐步形成培育品牌、推介品牌、塑强品牌的良性循环,提高消费者对特优区品牌的认可度。
来源:国家发改委